Introduction
Overview of GST
Goods and Services Tax (GST) is a multi-stage, destination-based consumption tax that simplifies the indirect tax system by levying taxes at each stage of value addition.
Launched on 1st July 2017, GST has successfully completed seven years. It is a unified tax system that subsumed multiple indirect taxes levied by both the Central and State Governments—thereby realizing the goal of One Nation, One Market, One Tax.
Some important features of GST are:
- Uniform law for taxation of supplies of goods and services across the country:
The GST law is based on the Model GST drafted by the Centre and States participating in the Empowered Committee of State Finance Ministers. Central GST Act and State GST Acts are mirror images and their procedures identical.
- IT Infrastructure backbone: Goods & Services Tax Network (GSTN), promoted jointly by the Central and State Governments, is the common compliance portal for GST.
Mumbai CGST Zone
The Mumbai CGST Zone comprises 5 districts with 11 Commissionerates, 5 Appeals Commissionerates, and 5 Audit Commissionerates, contributing significantly to revenue.
It has achieved a remarkable ₹1,18,373 Cr in total revenue in the year 2024-2025.

A. Functions of CGST Executive Commissionerates
Regulatory Functions
- Levy and collection of GST.
- Registration of taxpayers and monitoring.
- Monitoring of Declarations and Returns filed by taxpayers.
- Prevention and combatting evasion of taxes.
- Resolution of disputes through quasi-judicial mechanism.
- Sanction of refunds.
- Realization of arrears of revenue.
Service Functions
- Enabling filing of Declarations, Returns, and Refund claims through the common portal administered by GSTN.
- Providing information to taxpayers on the status of processing of Declarations, Returns, and Refund claims.
- Dissemination of information to taxpayers on laws and procedures.
- Responding to public inquiries related to tax matters.
B. Functions of the CGST Audit Commissionerates
- The five Audit Commissionerates in this zone audit taxpayers classified as small, medium, and large units.
- Taxpayer units for audit are selected based on risk parameters: DGARM selects 80% of taxpayers for audit; Audit Commissionerates select the remaining 20%. Records are obtained, and audit plans prepared accordingly.
- Post-audit observations are communicated to taxpayers for compliance and reconciliation. Draft Audit Paras are prepared and placed before the Monitoring Committee.
- Upon approval, Final Audit Reports are communicated to taxpayers and jurisdictional GST Executive Commissionerates.
- Show Cause cum Demand Notices (SCNs), if any, are issued by Audit Commissionerates based on audit paras; SCNs are subject to adjudication by the proper jurisdictional officer.
C. Functions of the Appeals Commissionerate
- Five Appeals Commissionerates in Mumbai CGST Zone handle litigations at the appellate level filed by both taxpayers and the department.
- Appeals against orders of Deputy/Assistant Commissioner and Superintendent levels go to Additional/Joint Commissioner (Appeals) for cases involving tax up to ₹2 crores.
- Appeals against orders by Additional/Joint Commissioners go to the Commissioner (Appeals) for cases involving tax over ₹2 crores.
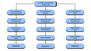
Organizational Chart at Zonal Level
GST Revenue Performance: Comparative Analysis (2023–24 & 2024–25)
